Elementen in een userstory variatie
De gegenereerde userstory heeft variaties bevat elementen waaruit de samenhang binnen userstory blijkt. De elementen en de afhankelijkheden zijn geheel geautomatiseerd bepaald door het ontwerppatroon voor processen.
- Intern: De userstory maakt uitvoeren van een ander userstory mogelijk.
- Gereed: Het is de laatste userstory en de epic is gereed.
- Extern: Het resultaat gaat naar een persona buiten de organisatie.
- Archief: Er moet iets vastgelegd worden voor later gebruik.
- Delegeer: De afhandeling wordt gedelegeerd naar een ander proces.
- Bewaar: Het resultaat is later in een ander proces nodig.

Userstory type Intern
De behandelaar start de userstory die is afgeleid van de processtap wanneer een aanvraag is ingediend. Het resultaat is dat de aanvraag opgepakt. Dit resultaat is de startconditie voor een andere processtap. Om die reden is het type van de userstory bepaalt op "intern".
Bekijk het voorbeeld: userstory oppakken privacy recht aanvraag.

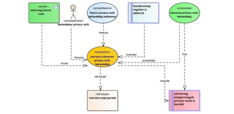
Userstory type Gereed
De behandelaar start de userstory die is afgeleid van de processtap wanneer de gegevens door de organisatie worden beheerd. Het resultaat is dat de uitvoering van de aangevraagde aanspraak uitbesteed wordt aan een afhandel proces. Het aanvragen van de aanspraak is daarmee gereed,
Bekijk het voorbeeld: userstory uitvoeren privacy recht behandeling

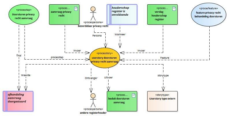
Userstory type Extern
De beoordelaar start deze activiteit wanneer is gebleken dat de gegevens beheerde worden door een andere organisatie. De uitvoering wordt gedelegeerd aan ander proces. De betrokken informatie moet worden overgedragen aan de houder van de gegevens.
Bekijk het voorbeeld: userstory doorsturen privacy recht aanvraag

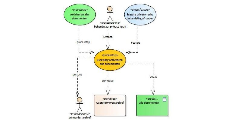
Userstory type Archief
Dit is de activiteit voor een persona die niet in het proces zelf betrokken is. In het voorbeeld is dat de beheerder van het archief. Deze persona moet ervoor zorgen dat het vastleggen en terugvinden van documenten is ingeregeld. Het op de vastgestelde wijze kunnen archiveren van een resultaat is een randvoorwaarde voor het kunnen uitvoeren van de activiteit.
Bekijk het voorbeeld: userstory archiveren alle documenten

Userstory type Delegeer
De processtap beschrijft wat gedaan moet worden de om een gebruiker van het systeem een ander proces te laten aanroepen om zijn activiteit uit te laten uitvoeren. De persona die dit mogelijk moet maken is geen actor in het proces dat de functie nodig heeft.
In dit voorbeeld gaat het om het afhandelen van de aanspraak op het recht om het gebruik van persoonlijke gegevens te beperken.
Bekijk het voorbeeld: userstory aanroepen recht op beperking

Userstory type Bewaar
De processtap beschrijft een activiteit die een gebruiker van het systeem moet uitvoeren om een resultaat dat wordt bereikt vast te leggen zodat het later in andere processtap gebruik kan worden. Die processtap kan tot een ander proces behoren.
In dit voorbeeld gaat het om een verslag van het onderzoek waaruit blijkt dat de aanvrager een natuurlijk persoon (mens) is. Het beschikbaar hebben van de vastgestelde kenmerken voor het archiveren is een randvoorwaarde.
Bekijk het voorbeeld: userstory archiveren verslag persoonlijkheid aanvrager
